OETH Registry
Contracts related to Origin Ether
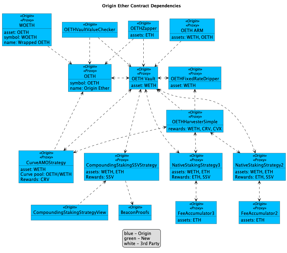
Most of Origin's contracts are upgradable via a well-known proxy wrapper and an implementation contract. The Vault is split into VaultAdmin and VaultCore to work around the maximum contract size limit on Ethereum.

Ethereum
Origin Ether (ERC-20)
Wrapped OETH (ERC-4626)
Harvester Simple
FixedRateDripper
Oracle Router
First Native Staking Strategy
First Native Staking Fee Accumulator
Second Native Staking Strategy
Second Native Staking Fee Accumulator
Third Native Staking Strategy
Third Native Staking Fee Accumulator
Convex ETH+OETH (AMO) Strategy
Curve OETH+WETH (AMO) Strategy
OETH / ETH Price Feed (Chainlink Oracle)
wOETH LayerZero Adapter
PoolBoostCentralRegistry
PoolBoosterFactoryMerkl
The following Chainlink oracles are used to protect the vault in case a backing asset loses value. They also offer slippage protection when harvesting rewards tokens.
The AURA/ETH price comes from Origin's AuraWETHPriceFeed contract, which uses the Balancer 80 AURA, 20 WETH pool to get a time weighted average price (TWAP). The TWAP used is the latest AURA/WETH price with a five-minute interval. This is cross checked with the one hour interval price from five minutes earlier. If the two TWAPs are more than 2% out, the price is rejected.
AuraWETHPriceFeed
Balancer 80 Aura 20 WETH Pool
Arbitrum
wOETH (ERC-20)
OETH / wOETH Exchange Rate (Chainlink Oracle)
Base
wOETH (ERC-20)
OETH / wOETH Exchange Rate (Chainlink Oracle)
Plume
wOETH (ERC-20)
OETH / wOETH Exchange Rate (eOracle)
wOETH LayerZero Adapter
Optimism
wOETH (ERC-20)
Coming soon™️
OETH / wOETH Exchange Rate (Chainlink Oracle)
Deprecated
Governor / Timelock
frxETH Staking Strategy
frxETH Redemption Strategy
Aura rETH+WETH Strategy
Morpho Aave V2 WETH Strategy
Lido Withdrawal Strategy
Last updated